DIGITAL ATLAS

The SCMSN Digital Atlas and the Sustainable Landscape Health Assessment

The natural lands and open spaces of the Santa Cruz Mountains are a mosaic of ecosystems and land uses, serving a multitude of diverse human communities as well as biotic communities. We sit within a globally-recognized biodiversity hotspot (Myers et al. 2000), where a rich mosaic of landscapes and habitats provide homes for many rare and endemic species as well as opportunities for the millions of residents of the Peninsula to connect with nature close to home. The organizations that comprise the Santa Cruz Mountains Stewardship Network are the caretakers of roughly 400 mi2, or nearly 80% of all of the landscapes protected from development (as indicated by their inclusion in the California Protected Areas Database) in the Santa Cruz Mountains Bioregion (Figure 1).

Figure 1. The preserves and public lands within the area of focus for the Santa Cruz Mountains Network Study. These data are derived from the California Protected Areas Database (CPAD), and includes both Santa Cruz Mountains Stewardship Network members (dark green) and nonmembers (light green). Not all member-stewarded properties are depicted, particularly private lands.

The diverse membership of the SCMSN share a goal for a thriving Santa Cruz Mountains, well into the future, for both nature and people. A baseline need to make this goal actionable is to understand how landscapes are faring at the present for the human and non-human communities they serve.

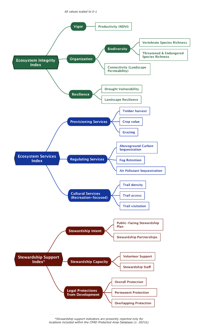
We created the Sustainable Landscape Health Assessment (SLHA) to provide a framework for benchmarking current landscape health (Figure 2). Rather than a single rollup score, we present landscape health as a series of three lenses, or dimensions, through which the landscape can be viewed. Each lens provides a unique view of landscape health—essentially, one based on a definition of health “for nature” (ecosystem integrity), one based on health “for people” (ecosystem services), and one that represents, in a preliminary way, the stewardship and management of that landscape (stewardship supports).

Figure 2. The Sustainable Landscape Health Assessment Framework. Three roll-up indices, for the dimensions of EI, ES, and SS, respectively (far left), represent the linear combination of sub-frameworks (center), which organize metrics (far right).

Each lens is represented by an index, a multimetric indicator representing the relative value of ecosystem integrity (EI), ecosystem services (ES), and stewardship supports (SS), for a given location within the SCMSN study region boundary. The metrics that roll up into these three lenses are also provided, so that a closer look at the components of EI, ES, and SS can be examined and compared across the landscape.

Read the Report

Explore the Sustainable Landscape Health Assessment (SLHA)